近日,工信部、國資委聯合發布了第一批前沿材料產業化重點發展指導目錄,加快前沿材料產業化創新發展,引導形成發展合力。其中包括了“先進3D打印材料”,其性能特點為:采用3D打印技術制備的先進金屬、結構與功能陶瓷、纖維復合等材料,具有優異的強度、塑韌性、疲勞性能、耐高溫、耐腐蝕等性能。
實際上,世界科技強國都將增材制造技術作為未來產業發展新的增長點加以培育和支持,我國也將增材制造列入了“中國制造2025”強國戰略,在“十三五”期間進行了重點支持和發展。

陶瓷3D打印應用市場:
航空航天和國防占大頭
隨著“中國制造2025”的快速進展,陶瓷制造產業也經歷了深刻的變革,正在向著“智能化,數字化”的方向進行轉變。新興的3D打印在高性能陶瓷的成型制造領域具有巨大的發展潛力,3D打印有望突破傳統陶瓷加工和生產的技術瓶頸,為陶瓷關鍵零部件的應用開辟新的途徑。
與聚合物和金屬3D打印相比,陶瓷3D打印市場仍被認為是一個相對較新的細分市場。根據貝哲斯的報告顯示,全球陶瓷3D打印材料市場
在2022年容量達到4.1億元,預計到2028年將達到32.52億元,期間將以41.19%的年均復合增長率增長。在陶瓷3D打印市場應用中,當前最大的客戶群體來源都來自航空航天和國防高新技術行業,兩者均對陶瓷制品(例如航天器的隔熱瓦)有著大量的需求;其次就是生物健康醫療領域,這個領域陶瓷多被應用于制造像假牙、手術器械、人體假肢、植入體等醫療產品,因為通過3D打印技術可以準確地為患者定制符合自身人體構造的醫療用品,生物兼容性非常好。
透波陶瓷天線罩3D打印需求分析
高性能透波陶瓷是一類重要的陶瓷材料,其典型應用包括天線罩等導彈關鍵部件。作為決定制導系統探測性能和氣動性能的核心構件,具備優異氣動特性和高溫承載、超寬帶透波等性能的陶瓷天線罩的研制已成為新一代導彈研制中迫切需要解決的關鍵問題。因此,發展大尺寸高性能透波陶瓷構件的快速、精確成型技術,具有重要的軍事意義與社會意義。
1.陶瓷天線罩無模具快速試制需求
目前陶瓷天線罩材料的研究和應用主要以石英陶瓷和氮化硅陶瓷為主。石英陶瓷天線罩一般采用泥漿澆注、注凝成型等成型方法;氮化硅陶瓷天線罩采用熱壓燒結、熱等靜壓燒結、反應燒結、無壓燒結等制備方法。以上方法在成型過程中均需要模具。

▲美國Ceradyne公司生產的熔融石英陶瓷天線罩
成型的陶瓷構件素坯還需要經過復雜的磨削加工才能形成最終產品,整體的制造周期長。因此,在研制階段,需要實現天線罩快速試制以縮短研制周期,迫切需要發展不需要模具的天線罩快速制造方法。
2.復雜結構外形陶瓷天線罩研制需求
飛行馬赫數為5~16的高超聲速導彈具有飛行速度快、突防能力強、攻擊目標范圍廣、殺傷威力大等特點,成為航空航天領域發展的一個主要方向。傳統的天線罩采用軸對稱的流線型外形,是無法滿足5以上的飛行馬赫數的。因此,具有較高升阻比和更強動機性的乘波體等復雜結構外形成為高超聲速導彈構型的重要發展方向。

▲美國 X-51A 實驗型高超聲速飛行器
然而,飛行器復雜的結構外形使得天線罩的制造難度和成本大幅增加,迫切需要發展可以實現復雜結構外形天線罩快速制造的工藝方法。
3.寬帶夾層結構陶瓷天線罩研制需求
為提升制導精度和抗干擾能力,天線罩必須在更寬的工作頻段范圍內工作,(從窄帶透波拓展到2GHz以上的寬帶透波)。但傳統天線罩一般采用單層半波壁結構,工作帶寬有限。因此采用夾層結構是實現天線罩寬帶透波的重要途徑。寬帶夾層結構陶瓷天線罩的復雜結構給其制備帶來了很大的難度,國內外在夾層結構陶瓷天線罩的制備上開展了大量的研究。如美國波音公司研制了兩層結構的多倍頻程寬帶天線罩,該天線罩由低密度的氮化硅芯層和高密度的氮化硅表面組成。

▲天線罩典型夾層結構示意圖
目前寬帶夾層結構陶瓷天線罩制備技術成熟度不高,且工藝復雜、成本較高,迫切需要進一步探索新的制備方法。
4.陶瓷天線罩3D打印技術的發展需求
為滿足陶瓷天線罩快速試制以及復雜結構外形、寬帶夾層結構天線罩精密研制的需求,陶瓷3D打印技術成為重要的發展方向。相對于傳統制造技術,3D打印不需要模具,成型速度快,特別適用于復雜異形構件成型,且構件越復雜,優勢越顯著。因此發展陶瓷3D 打印技術,對于天線罩的快速試制及技術發展具有重要的意義。
透波陶瓷3D構件打印工藝
1.3D打印工藝
與金屬材料不同,常用的透波陶瓷材料難以應用選擇性激光熔化(SLM)等直接打印工藝進行成型。石英陶瓷在加熱至1600℃熔化后性能會發生變化,而氮化硅陶瓷雖在常壓下沒有固定熔點,但加熱至1870℃后也會發生分解,因此透波陶瓷一般采用間接3D打印工藝。

▲陶瓷3D打印工藝的指標對比
不同的陶瓷3D打印工藝具有不同的特點。針對導彈天線罩等應用場合,由于導彈天線罩對力學強度、表面質量、電性能均有嚴格的要求:
3DP工藝打印的陶瓷構件強度過低而難以滿足要求;
SLS工藝和 FDM 工藝可用于單層結構的陶瓷天線罩打印,并通過后續的精密加工保證表面質量,但打印的構件精度較低,因此難以用于寬帶夾層結構天線罩的打印;
SLA工藝和 DLP工藝打印的陶瓷構件表面質量和精度較高,可用于各類陶瓷天線罩的制備,但3D打印效率較低、成本較高。

▲特種陶瓷渦輪葉片、天線罩等(來源:升華三維,采用PEP粉末擠出陶瓷3D打印技術,該技術是在FDM熔融沉積成型技術的基礎上,結合粉末冶金工藝形成的一種3D打印方法。)
2. 3D打印材料
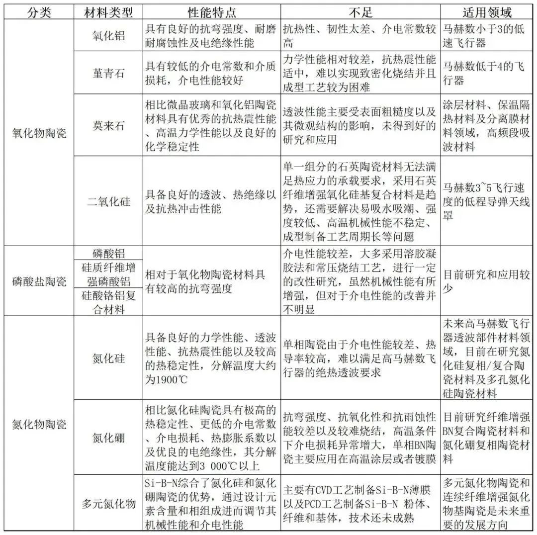
國內在3D打印材料方面已開展了大量的研究,但主要集中在氧化鋁 (Al2O3)、氧化鋯(ZrO2)、硅酸鈣(CaSiO3)、碳化硅(SiC)等非透波陶瓷材料。對于高溫透波陶瓷材料的研究主要集中在氧化物陶瓷、磷酸鹽陶瓷和氮化物陶瓷三個方面,但對于3D打印透波陶瓷材料的研究較少。

▲不同種類透波陶瓷的特點及適用領域
針對透波陶瓷的3D打印要求,需要開展3D打印材料研究,形成性能穩定的材料體系和批量化制備能力。
高性能透波陶瓷在航空航天領域具有重要的應用價值。隨著技術的發展,現有的復雜外形透波陶瓷構件面臨著試制周期長、成型困難等難題。發展先進的陶瓷3D打印技術,對于導彈天線罩等高性能陶瓷構件的設計、研制和生產具有積極的推動作用。目前高性能透波陶瓷構件的3D 打印還處于起步階段,迫切需要開展深入研究,攻克設備、材料、工藝等一系列關鍵技術。
來源:航空制造網
康碩集團公眾號推薦閱讀,版權歸原作者所有,但因轉載眾多,無法確認真正原始作者,故僅標明轉載來源。如其他微信公眾號等類媒體需轉載本文,請注明內容來源,并后臺留言。本文所用視頻、圖片、文字等如涉及作品版權問題,可通過公眾號留言或其他方式與我們聯系,我們將根據您提供的證明材料進行確認并刪除。
本文編輯:李彥清
康碩電氣集團有限公司(簡稱“康碩集團”)成立于2010年,集團旗下已建成康碩(山西)低應力制造系統技術研究院、康碩(山西)檢驗檢測中心與康碩(山西)智能制造有限公司、康碩(江西)智能制造有限公司、康碩(河南)智能制造有限公司、康碩(德陽)智能制造有限公司,形成了覆蓋全國的智能制造云服務體系。
康碩集團擁有400余項專利及專有技術,已廣泛應用于國防裝備、航空航天、能源動力、汽車工業等領域,涉及低應力增材制造、低應力等材制造、低應力減材制造、殘余應力檢測與調控等多種先進制造和檢測技術。
康碩集團作為國家“高新技術企業”,被工信部授予國家“專精特新小巨人企業”、“智能制造試點示范工廠”、“關鍵零部件領域創新成果產業化公共服務平臺”,致力于低應力制造系統技術的研究、開發、生產和成果轉化,涉及新材料、新工藝、高端裝備、智能制造等多個領域,成為一體化智能制造系統解決方案供應商。